记录下openclaw折腾多agent 历程
核心角色分工:
中书令 / main:用户默认入口,负责理解意图、拆分复合任务、派发给对应 agent、验收结果,并最终汇总给用户。
司记 / siji:负责 Flomo 笔记、标签、知识沉淀、回顾和长期可检索内容。
司务 / siwu:负责 TickTick / 滴答清单、待办、提醒、日程型任务、优先级和事务推进。
司情 / siqing:负责外部情报、趋势观察、RSS、公开来源检索、新闻与社区讨论筛选。
司工 / sigong:负责代码、OpenClaw、Docker、插件、MCP、配置、日志、迁移和版本维护。
门下省 / review:负责复核、证据检查、风险判断、授权检查和质量把关。
核心角色分工:
中书令 / main:用户默认入口,负责理解意图、拆分复合任务、派发给对应 agent、验收结果,并最终汇总给用户。
司记 / siji:负责 Flomo 笔记、标签、知识沉淀、回顾和长期可检索内容。
司务 / siwu:负责 TickTick / 滴答清单、待办、提醒、日程型任务、优先级和事务推进。
司情 / siqing:负责外部情报、趋势观察、RSS、公开来源检索、新闻与社区讨论筛选。
司工 / sigong:负责代码、OpenClaw、Docker、插件、MCP、配置、日志、迁移和版本维护。
门下省 / review:负责复核、证据检查、风险判断、授权检查和质量把关。
记录一下最近研究 Claude Code 工作流的心路历程:
阶段一:不知道怎么开始
只有项目的核心工作流程,通过网页版各大AI对话,慢慢重新梳理了功能逻辑。但是在用CC实现需求的时候,其实很多东西是缺失的,包括边界情况、技术栈选择、MVP范围等一系列问题都不知道。导致很多技术细节都是CC自动抉择的,也缺少项目架构的介绍,一脸懵逼。
阶段二:寻找CC最佳实践
在V站找到了一份指南:https://zhuanlan.zhihu.com/p/2009744974980331332 ,里面详细介绍了CC的功能,什么情况下使用什么功能,如何开发新功能等等介绍。然后就形成了我的第一套工作流: 用plan模式和多会话审查生成技术方案和实施方案,使用TDD 测试驱动开发
阶段三:代码开发
其实初版的工作流在规划技术方案/实施方案方面已经基本够用,但还是不满足现状,找了很多插件和Skill安装到CC中用来保证文档/代码质量 。但是真到了开发阶段,还是会比较糟糕。我本身使用的是国产的大模型配置到CC的,写代码能力比较一般(当时感觉还行,后面发现很拉),写出来的代码偶尔是能跑起来的,但是实现层面看不上。而且模型经常会因为context膨胀导致出现幻觉,开始乱操作了,甚至出现了rm -rf 整个项目的操作(还好最后没执行)。
阶段四:优化工作流
宝藏插件:https://github.com/obra/superpowers ,这个插件定义了一个完整的开发流程:
头脑风暴并生成技术文档 => 使用 git-worktrees => 生成实施方案 => 使用子代理执行计划 => 测试驱动开发 => 代码审查 => 完成开发分支。
整个流程我测试下来非常满意,几乎覆盖了所有我想要的流程。但是真进入到代码开发阶段,开发速度着实让人着急。而且即使使用了子代理模式,依旧扛不住上下文持续膨胀。
阶段五:多工具搭配
某鱼上搞了个Codex的Team账号,试用了一下GPT-5.4的代码开发能力,确实被惊艳到了。代码生成速度和质量着实提高了一个维度。所以我工作流中代码开发阶段就交给Codex去完成了。
阶段六:寻找国产最佳推理模型
Codex自带的模型已经足够强大了,其实整个流程其实可以完全交给Codex去完成,包括前期的方案规划。但是我并不太想放弃CC,作为一个备用方案或者比对方案,用多模型同时规划技术方案也挺不错。
于是我用同一个项目来测试GML/MiniMax/Kimi/doubao模型的方案规划情况。实测下来,Doubao-Seed-2.0-pro 的长链路推理是目前最好用的速度也还行,GML-4.7也不错,但是就是太慢了。不过由于我开通的是火山方舟的Coding Plan,所以GML/MiniMax/Kimi都不是最新最强的版本。我已经考虑下个月直接开通其他家的Coding Plan了。目前可能的选择就是阿里/智谱家的,到时候看情况吧。
阶段一:不知道怎么开始
只有项目的核心工作流程,通过网页版各大AI对话,慢慢重新梳理了功能逻辑。但是在用CC实现需求的时候,其实很多东西是缺失的,包括边界情况、技术栈选择、MVP范围等一系列问题都不知道。导致很多技术细节都是CC自动抉择的,也缺少项目架构的介绍,一脸懵逼。
阶段二:寻找CC最佳实践
在V站找到了一份指南:https://zhuanlan.zhihu.com/p/2009744974980331332 ,里面详细介绍了CC的功能,什么情况下使用什么功能,如何开发新功能等等介绍。然后就形成了我的第一套工作流: 用plan模式和多会话审查生成技术方案和实施方案,使用TDD 测试驱动开发
阶段三:代码开发
其实初版的工作流在规划技术方案/实施方案方面已经基本够用,但还是不满足现状,找了很多插件和Skill安装到CC中用来保证文档/代码质量 。但是真到了开发阶段,还是会比较糟糕。我本身使用的是国产的大模型配置到CC的,写代码能力比较一般(当时感觉还行,后面发现很拉),写出来的代码偶尔是能跑起来的,但是实现层面看不上。而且模型经常会因为context膨胀导致出现幻觉,开始乱操作了,甚至出现了rm -rf 整个项目的操作(还好最后没执行)。
阶段四:优化工作流
宝藏插件:https://github.com/obra/superpowers ,这个插件定义了一个完整的开发流程:
头脑风暴并生成技术文档 => 使用 git-worktrees => 生成实施方案 => 使用子代理执行计划 => 测试驱动开发 => 代码审查 => 完成开发分支。
整个流程我测试下来非常满意,几乎覆盖了所有我想要的流程。但是真进入到代码开发阶段,开发速度着实让人着急。而且即使使用了子代理模式,依旧扛不住上下文持续膨胀。
阶段五:多工具搭配
某鱼上搞了个Codex的Team账号,试用了一下GPT-5.4的代码开发能力,确实被惊艳到了。代码生成速度和质量着实提高了一个维度。所以我工作流中代码开发阶段就交给Codex去完成了。
阶段六:寻找国产最佳推理模型
Codex自带的模型已经足够强大了,其实整个流程其实可以完全交给Codex去完成,包括前期的方案规划。但是我并不太想放弃CC,作为一个备用方案或者比对方案,用多模型同时规划技术方案也挺不错。
于是我用同一个项目来测试GML/MiniMax/Kimi/doubao模型的方案规划情况。实测下来,Doubao-Seed-2.0-pro 的长链路推理是目前最好用的速度也还行,GML-4.7也不错,但是就是太慢了。不过由于我开通的是火山方舟的Coding Plan,所以GML/MiniMax/Kimi都不是最新最强的版本。我已经考虑下个月直接开通其他家的Coding Plan了。目前可能的选择就是阿里/智谱家的,到时候看情况吧。
Aftershoot 是我刚试用的软件,目前使用起来还算可用,至少识别废片还是能用的,好的照片还是得再挑一挑才行。先试用一段时间,回过头来再来评测吧。
1. 构图。构图是摄影很重要的一步,好的构图更能传情达意。但学习构图是个很漫长的一件事,只能多看优秀作品、模仿、实践才能慢慢锻炼「摄影眼」。
2. 相机参数的快捷调整。相机与手机的联动可以说在 2025 年还是惨不忍睹,在相机快速切换不同场景的参数是很麻烦的一件事。
对于问题 1,最近发现了一个可颂 APP,它的热门机位都有比较详细的构图、机位、人物美姿的教学,倒是能一定程度减少我模仿的难度。
对于问题 2,我理想中的参数设定应该是这样的:
1. 根据场景在手机端筛选一张大佬拍摄的照片进行复刻
2. 用手机扫描大佬照片的参数二维码,自动将参数传递到相机
3. 模仿大佬的机位和构图进行拍摄
如果能将这两个问题的解决方案都融合到一个 APP 中,利用 AI 来分析不同场景的构图,然后再配合 VR/AR 来实时教学,对于新手摄影来说,感觉会极大提升自信。
最近研究各种库的源码和文档,才发现有这么多功能都是我不知道的。甚至于有很多功能都是可以用在日常开发提效的,我却不知道。
总结一下有两个原因:
1️⃣ 自己掌握的信息已经过时。不知道自己研究领域最新动态。
2️⃣ 当新兴技术或产品出现的时候,没有将这些新东西关联到已有知识体系中。因为不知道用它能干什么?它能帮助自己解决什么问题,也没有兴趣去研究它。
对于信息源过时问题。信息源的获取应该广泛和及时一些:
1️⃣ 广泛问题是需要花时间逛各种知名活跃的论坛。例如 Hacker News,V2EX 等,去了解当下热门的技术和产品。
2️⃣ 及时问题则需要去订阅和关注一些自己目前研究领域的知名博主,以及产品的文档更新。从他们那了解最新的动态。
对于知识的关联问题。是需要在了解到新的信息之后,能对自己有一些启发式思考。而启发式思考来自两个方面:
1️⃣ 和自己的研究领域强相关,能很快通过检索自己的知识库知道这东西能干什么。
2️⃣ 以自己的认知看起来可能弱相关,但社区相对比较活跃。这个时候就需要通过实际动手体验来激发与知识库的关联性,才有可能从中得到启发,知道它的作用。及时还不知道,至少也拓宽了知识的广度,未来可能用得着。
而以上这些问题,都可以利用 AI 来帮助自己去了解和得到启发。所以接下来我准备再次尝试优化我的信息工作流。
1️⃣ 用自动化工具订阅一些产品的更新日志。例如 pnpm 发布了新的 release 有哪些新功能;Vite及周边技术更新了什么;哪个知名大模型更新了什么新功能;哪个博主在 X 上分享了什么新的体验心得等等。
2️⃣ 用 AI 帮我深入分析和总结这些更新内容,并尝试让它给出这些更新能用来干什么的建议,也就是启发式思考。
3️⃣ 为了信息的准确性,自己也需要根据 AI 的总结,具体去信息源头了解这些。如果有得到启发,则需要去亲自体验它。
总结一下有两个原因:
1️⃣ 自己掌握的信息已经过时。不知道自己研究领域最新动态。
2️⃣ 当新兴技术或产品出现的时候,没有将这些新东西关联到已有知识体系中。因为不知道用它能干什么?它能帮助自己解决什么问题,也没有兴趣去研究它。
对于信息源过时问题。信息源的获取应该广泛和及时一些:
1️⃣ 广泛问题是需要花时间逛各种知名活跃的论坛。例如 Hacker News,V2EX 等,去了解当下热门的技术和产品。
2️⃣ 及时问题则需要去订阅和关注一些自己目前研究领域的知名博主,以及产品的文档更新。从他们那了解最新的动态。
对于知识的关联问题。是需要在了解到新的信息之后,能对自己有一些启发式思考。而启发式思考来自两个方面:
1️⃣ 和自己的研究领域强相关,能很快通过检索自己的知识库知道这东西能干什么。
2️⃣ 以自己的认知看起来可能弱相关,但社区相对比较活跃。这个时候就需要通过实际动手体验来激发与知识库的关联性,才有可能从中得到启发,知道它的作用。及时还不知道,至少也拓宽了知识的广度,未来可能用得着。
而以上这些问题,都可以利用 AI 来帮助自己去了解和得到启发。所以接下来我准备再次尝试优化我的信息工作流。
1️⃣ 用自动化工具订阅一些产品的更新日志。例如 pnpm 发布了新的 release 有哪些新功能;Vite及周边技术更新了什么;哪个知名大模型更新了什么新功能;哪个博主在 X 上分享了什么新的体验心得等等。
2️⃣ 用 AI 帮我深入分析和总结这些更新内容,并尝试让它给出这些更新能用来干什么的建议,也就是启发式思考。
3️⃣ 为了信息的准确性,自己也需要根据 AI 的总结,具体去信息源头了解这些。如果有得到启发,则需要去亲自体验它。
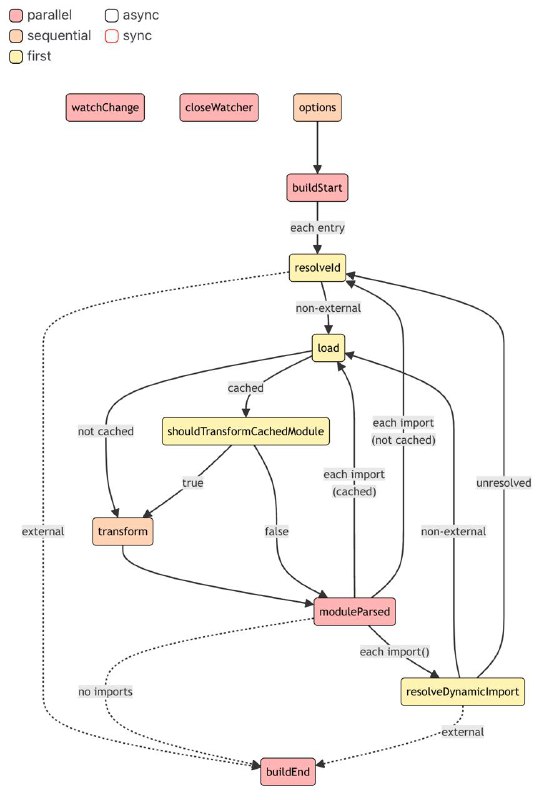
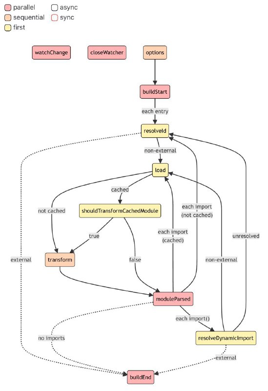
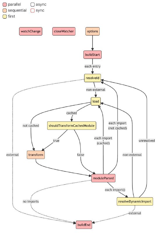
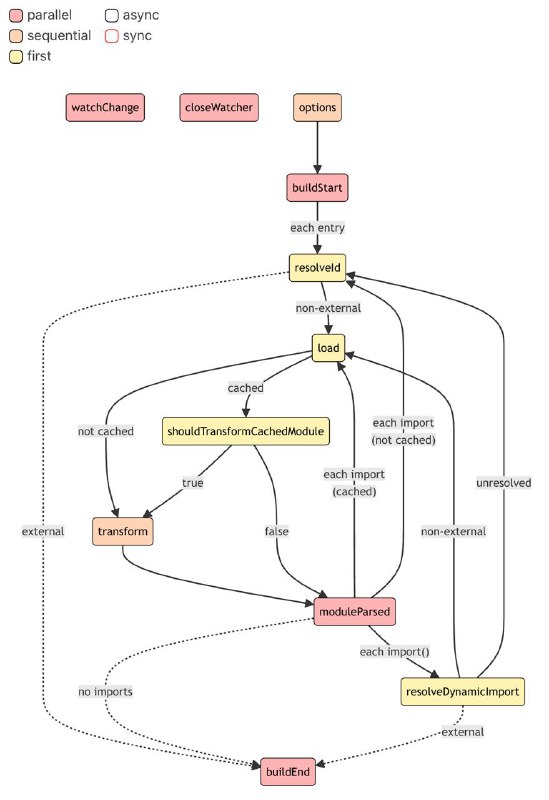
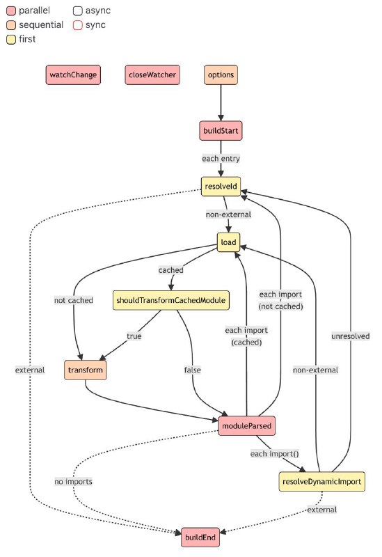
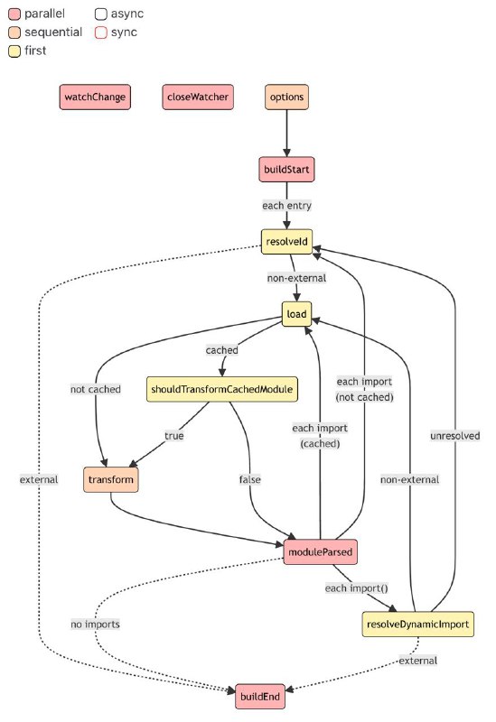
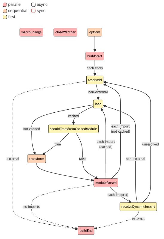
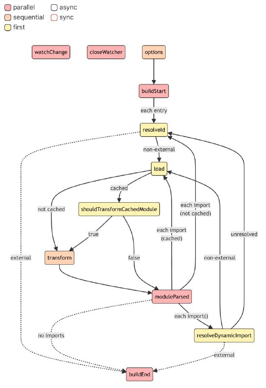
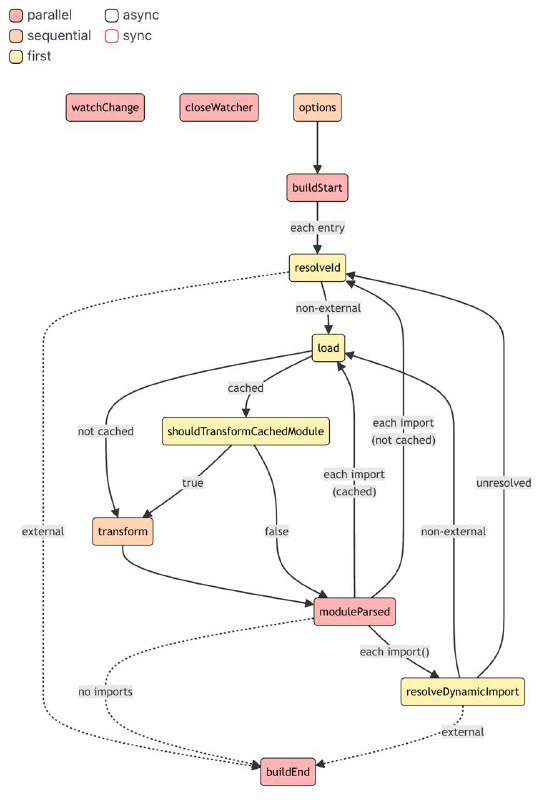
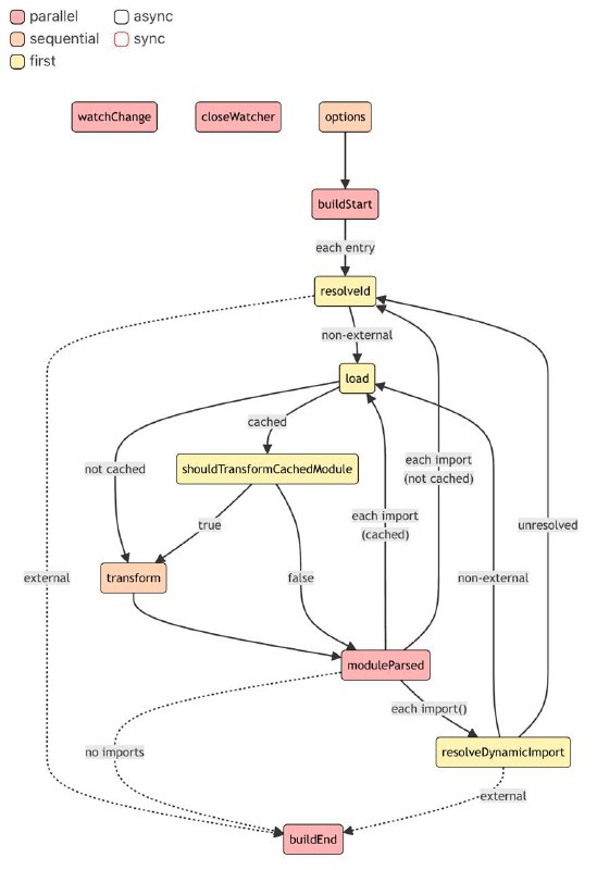
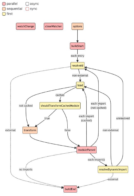
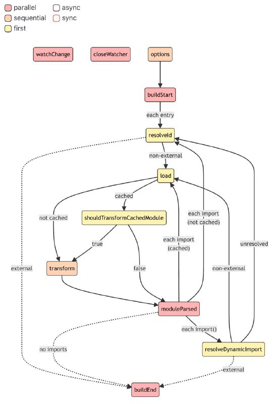
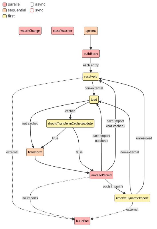
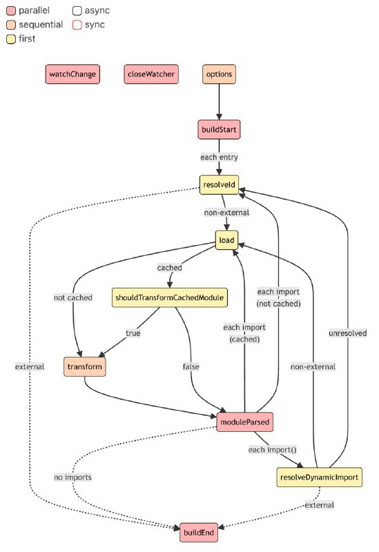
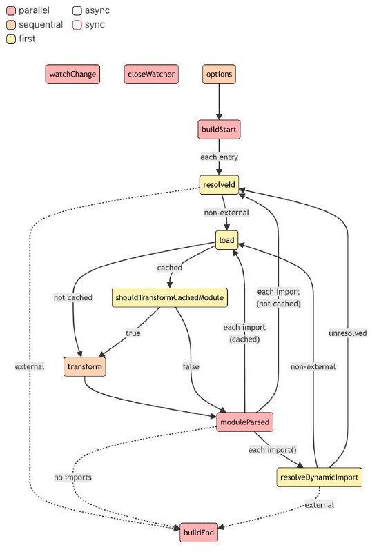
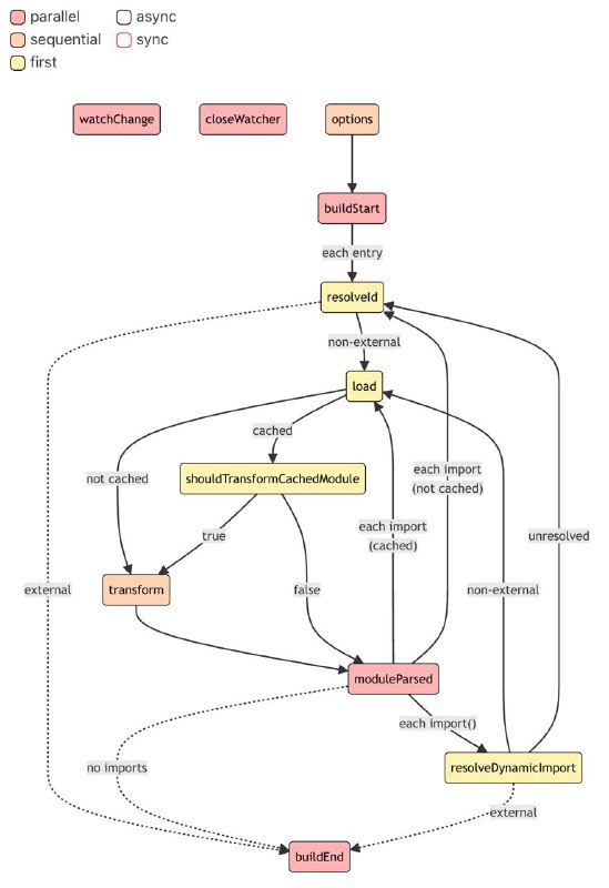
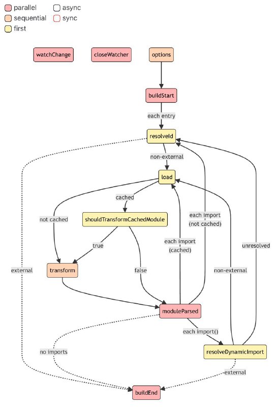
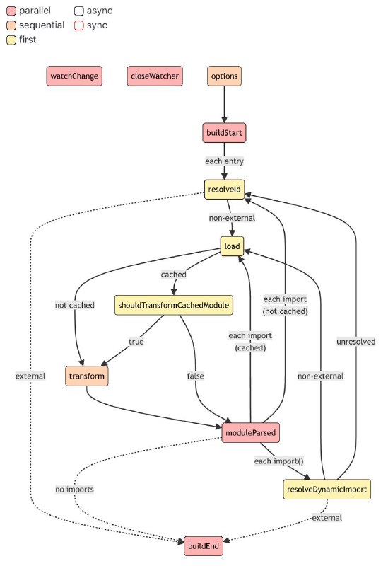
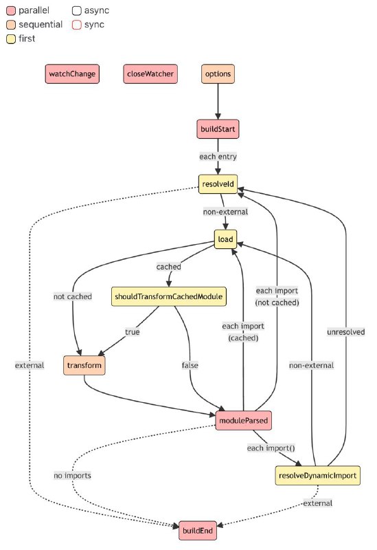
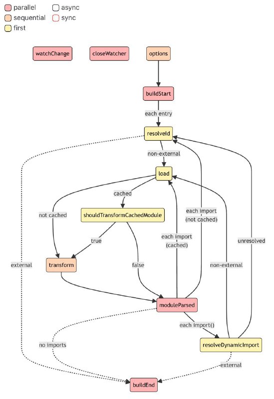
原来在解析代码的过程中,解析代码每遇到一个 import/require 就会调用此钩子,看看有没有其他插件想对加载模块特殊处理的,没有的话就用默认的处理。
一旦有插件实现了这个 resolveId,比较典型的就是 alias 插件,使用@/components 等别名进行导入,就得用alias 插件自己处理路径问题,不然 rollup 无法解析这个路径。
而First 类型插件的熔断机制就是,例如每次遇到mport/require 的路径解析,只需要有一个钩子有返回值,也就是成功解析了,那么后面插件的resolveId 钩子就不会执行。想想也是,也没必要执行后续的了,不然用哪个解析路径也是个问题,要是都返回同一个路径,性能损失也是存在的。
原来还有 patch-package、pnpm patch 这些玩意,我今天才发现。
我之前为了改第三方库那几行代码费的那么大精力,还得重新发个包,感觉前端白干了。。。
顺便学习了一波 pnpm.overrides 配置,也可以直接修改第三方库的依赖库的版本。
我之前为了改第三方库那几行代码费的那么大精力,还得重新发个包,感觉前端白干了。。。
顺便学习了一波 pnpm.overrides 配置,也可以直接修改第三方库的依赖库的版本。
WPS 迟早💊
看个 PDF 文档,我 M2 的 Macbook Pro,风扇呼呼的转。一看监视器资源,CPU 占用 35% ,排名第一。
我的 Webstorm 才占用 6%,真搞不懂这家伙在干嘛,退出没 3 分钟,电脑慢慢就安静下来了。
立马下了个 Koodo Reader,看起来够简洁,先用着。
看个 PDF 文档,我 M2 的 Macbook Pro,风扇呼呼的转。一看监视器资源,CPU 占用 35% ,排名第一。
我的 Webstorm 才占用 6%,真搞不懂这家伙在干嘛,退出没 3 分钟,电脑慢慢就安静下来了。
立马下了个 Koodo Reader,看起来够简洁,先用着。