生命不息,折腾不止

群组 @cool1874 作者 @cody1874
最近在玩摄影,刚入门的我很迷恋相机直出参数,妥妥的参数党。虽然也在慢慢学习各个参数背后的原理,但距离成为能根据环境和人物信手拈来地调整出自己想要的参数和风格的摄影师,还是有很长的路要走的。而网上的人像直出参数确实带给我的正反馈很强,按参数调整,基本上都能直出个大差不差。但还是会存在 2 个问题

1. 构图。构图是摄影很重要的一步,好的构图更能传情达意。但学习构图是个很漫长的一件事,只能多看优秀作品、模仿、实践才能慢慢锻炼「摄影眼」。
2. 相机参数的快捷调整。相机与手机的联动可以说在 2025 年还是惨不忍睹,在相机快速切换不同场景的参数是很麻烦的一件事。

对于问题 1,最近发现了一个可颂 APP,它的热门机位都有比较详细的构图、机位、人物美姿的教学,倒是能一定程度减少我模仿的难度。
对于问题 2,我理想中的参数设定应该是这样的:
1. 根据场景在手机端筛选一张大佬拍摄的照片进行复刻
2. 用手机扫描大佬照片的参数二维码,自动将参数传递到相机
3. 模仿大佬的机位和构图进行拍摄

如果能将这两个问题的解决方案都融合到一个 APP 中,利用 AI 来分析不同场景的构图,然后再配合 VR/AR 来实时教学,对于新手摄影来说,感觉会极大提升自信。
摄影好啊,摄影得学🫡
DeepWiki 这源码仓库分析比我自己都专业👍,各种 项目架构、Flow都很详细。甚至还可以针对此项目进行聊天提问。
有点不可思议,77 今天抓了 3 只虫子,玩累了还吃掉了俩 😱
这快递路线也是很抽象😶
大哥真豪爽,目前收到最高的一笔赞赏💰(‵▽′)ψ
第一次看到 5GA 信号,查了下貌似更牛逼,啥时候支持的😶
出去玩了一个周,发现有点静不下心了。。。
一趟说走就走的旅行。
直奔广西,去感受感受那儿三月三的文化👋
最近研究各种库的源码和文档,才发现有这么多功能都是我不知道的。甚至于有很多功能都是可以用在日常开发提效的,我却不知道。

总结一下有两个原因:

1️⃣ 自己掌握的信息已经过时。不知道自己研究领域最新动态。
2️⃣ 当新兴技术或产品出现的时候,没有将这些新东西关联到已有知识体系中。因为不知道用它能干什么?它能帮助自己解决什么问题,也没有兴趣去研究它。

对于信息源过时问题。信息源的获取应该广泛和及时一些:

1️⃣ 广泛问题是需要花时间逛各种知名活跃的论坛。例如 Hacker News,V2EX 等,去了解当下热门的技术和产品。
2️⃣ 及时问题则需要去订阅和关注一些自己目前研究领域的知名博主,以及产品的文档更新。从他们那了解最新的动态。

对于知识的关联问题。是需要在了解到新的信息之后,能对自己有一些启发式思考。而启发式思考来自两个方面:

1️⃣ 和自己的研究领域强相关,能很快通过检索自己的知识库知道这东西能干什么。
2️⃣ 以自己的认知看起来可能弱相关,但社区相对比较活跃。这个时候就需要通过实际动手体验来激发与知识库的关联性,才有可能从中得到启发,知道它的作用。及时还不知道,至少也拓宽了知识的广度,未来可能用得着。

而以上这些问题,都可以利用 AI 来帮助自己去了解和得到启发。所以接下来我准备再次尝试优化我的信息工作流。

1️⃣ 用自动化工具订阅一些产品的更新日志。例如 pnpm 发布了新的 release 有哪些新功能;Vite及周边技术更新了什么;哪个知名大模型更新了什么新功能;哪个博主在 X 上分享了什么新的体验心得等等。
2️⃣ 用 AI 帮我深入分析和总结这些更新内容,并尝试让它给出这些更新能用来干什么的建议,也就是启发式思考。
3️⃣ 为了信息的准确性,自己也需要根据 AI 的总结,具体去信息源头了解这些。如果有得到启发,则需要去亲自体验它。
不爱洗碗!不想洗碗!我都想给这出租房整个自动洗碗机了…
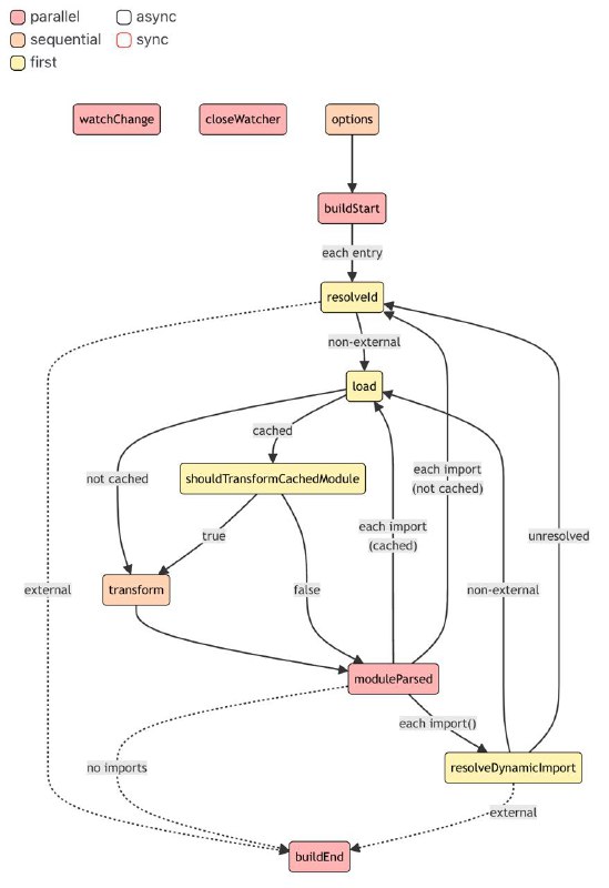
对 Rollup 的resolveId 钩子原来一直有误解。之前一直不知道为什么一旦有插件有返回值,后续插件的resolveId 钩子就不执行了。我还以为这个钩子全局只执行了一次。我忽略了官网上对于resolveId 的 each entry 描述,原来全局要执行很多次类似的钩子。是我粗心大意了😬

原来在解析代码的过程中,解析代码每遇到一个 import/require 就会调用此钩子,看看有没有其他插件想对加载模块特殊处理的,没有的话就用默认的处理。
一旦有插件实现了这个 resolveId,比较典型的就是 alias 插件,使用@/components 等别名进行导入,就得用alias 插件自己处理路径问题,不然 rollup 无法解析这个路径。

而First 类型插件的熔断机制就是,例如每次遇到mport/require 的路径解析,只需要有一个钩子有返回值,也就是成功解析了,那么后面插件的resolveId 钩子就不会执行。想想也是,也没必要执行后续的了,不然用哪个解析路径也是个问题,要是都返回同一个路径,性能损失也是存在的。
原来还有 patch-package、pnpm patch 这些玩意,我今天才发现。

我之前为了改第三方库那几行代码费的那么大精力,还得重新发个包,感觉前端白干了。。。

顺便学习了一波 pnpm.overrides 配置,也可以直接修改第三方库的依赖库的版本。
WPS 迟早💊

看个 PDF 文档,我 M2 的 Macbook Pro,风扇呼呼的转。一看监视器资源,CPU 占用 35% ,排名第一。

我的 Webstorm 才占用 6%,真搞不懂这家伙在干嘛,退出没 3 分钟,电脑慢慢就安静下来了。

立马下了个 Koodo Reader,看起来够简洁,先用着。
顺带写了个博客记录下操作过程:

局域网内优雅的访问家庭内网服务
🔗 https://blog.1874.cool/homelab-domain
在服务器搭了Gitlab 和 Jenkins 服务,搞一搞 CI/CD,自建个前端发布平台玩玩
买不到顶级域名就自己创造
在自己的家庭局域网搞了个 cody.com 的内网域名,把一些内部服务都绑上去了

这下看着就舒服多了☺️
不知不觉已经会 17 道菜了😏

自从有了高压锅,红烧猪鸡牛都做过了,太香了😍
第一次尝试做可乐鸡翅,感觉还不错,算是成功了。

青椒鸡蛋火腿倒是做了很多次了,但是感觉没有肉的话不香(有肉就成了一碗香了)
Back to Top